云主机:运行在物理机上的虚拟机实例,具有独立的IP地址,可以访问公共网络,运行应用服务。

将企业的业务整合上云,实现真正意义的互联网+。把企业信息服务系统从传统笨重的物理服务器搬迁到灵活的云主机之中,集中优化利用资源,减少重复投资。通过智能的负载均衡服务实现资源的合理化调度,同时具备的高可用能力从容面对各种突发异常,保障业务连续性。
在现代IT企业环境里,传统开发测试环境部署慢、审批周期长,严重制约业务上线周期。通过在线资源分配实现秒级开发测试环境的搭建和回收,从而加速企业产品开发测试节奏,加快业务上线速度。在同一个资源池中,企业可利用云主机封装的环境白天进行开发,晚上自动化测试;当前应用开发完毕,对应云主机所占用的资源可以快速释放并安排给其他项目;还可预先规划资源配置,按需申请立刻分配。
对于无法将PaaS/SaaS服务迁移到公有云的企业,可通过ZStack Cloud搭建私有云环境,将PaaS/SaaS服务部署在云主机上,利用ZStack Cloud的弹性、稳定、高并发等特点确保企业对外服务安全稳定高效。
近年来网络攻防向攻击方倾斜,各种高危漏洞、APT定向攻击、计算机病毒层出不穷,企业面临严峻的云安全挑战。企业可利用云主机搭建完全隔离的安全演练环境,并结合监控报警、日志审计、漏洞管理、防病毒等手段,保障业务安全。
3D渲染常见于电影制作或三维视频游戏,由于计算强度要求极高,多依赖GPU服务器集群提供运算能力支撑。ZStack Cloud提供GPU设备透传功能,在性能损失极低的情况下(5%以内)同时可获得集中高效的集群管理功能,再配合智能监控以及计费功能,可以形成一整套便捷高效的渲染农场方案。
通过使用透传GPU设备的云主机,可搭建基于TensorFlow等框架的人工智能应用,GPU设备强大的计算能力可充分满足大规模模型训练对基础设施的要求。
GPU设备在云桌面应用领域一直占据重要地位,其不仅带来桌面视觉体验的全面升级,而且在特殊应用程序中承担主力计算角色,完全代替传统PC图站,让用户在更安全的环境中进行3D设计等工作。通过使用透传GPU设备的云主机,并配合RDP、PCoIP等协议,可充分享受显卡能力,获取逼近本地物理机的用户体验。
| 名字 | 描述 | 可选的 | 可选的参数值 | 起始支持版本 |
|---|---|---|---|---|
| uuid | 请参见 资源属性 | 0.6 | ||
| name | 请参见 资源属性 | 0.6 | ||
| description | 请参见 资源属性 | 是 | 0.6 | |
| zoneUuid | 所在区域的uuid,请参见 区域(Zone) 和 location | 是 | 0.6 | |
| clusterUuid | 所在集群的uuid, 请参见 集群(Cluster) 和 location | 是 | 0.6 | |
| hostUuid | 运行云主机当前的物理主机uuid, 请参见 物理主机(Host) and location | 是 | 0.6 | |
| lastHostUuid | 上一次运行云主机的物理主机uuid, 请参见 物理主机(Host)and location | 是 | 0.6 | |
| imageUuid | 用于创建云主机根云盘的镜像uuid, 请参见 镜像(Image) | 0.6 | ||
| instanceOfferingUuid | 计算规格的uuid, 请参见 计算规格(Instance Offering) | 0.6 | ||
| rootVolumeUuid | 云主机根云盘的uuid,请参见 云盘(Volume) | 0.6 | ||
| platform | 4.5.0 | |||
| architecture | 架构类型 | 4.5.0 | ||
| memorySize | 4.5.0 | |||
| defaultL3NetworkUuid | 云主机默认L3网络的uuid,请参见 L3 network和 networks | 0.6 | ||
| cpuSpeed | VCPU速度, 请参见 CPU capacity | 0.6 | ||
| cpuNum | VCPU数目, 请参见 CPU capacity | 0.6 | ||
| allocatorStrategy | 主机分配策略, 请参见 allocator strategy |
| 0.6 | |
| type | 云主机类型
|
| 0.6 | |
| hypervisorType | 云主机的虚拟机管理程序类型, 请参见 物理主机(Host)和 hypervisor type |
| 0.6 | |
| state | 云主机的可用状态, 请参见state |
| 0.6 | |
| guestOsType | 操作系统类型 | 4.5.0 | ||
| createDate | 请参见 资源属性 | 0.6 | ||
| lastOpDate | 请参见 资源属性 | 0.6 |
{ "inventories": [ { "allVolumes": [ { "actualSize": 7995392, "createDate": "Sep 29, 2022 5:33:11 PM", "description": "Root volume for VM[uuid:d223cdf002924bd6a8d7eac1542e8387]", "deviceId": 0, "format": "qcow2", "installPath": "/cloud_ps/rootVolumes/acct-36c27e8ff05c4780bf6d2fa65700f22e/vol-5239c2c6714047d19e6db2d693a54d80/5239c2c6714047d19e6db2d693a54d80.qcow2", "isShareable": false, "lastOpDate": "Sep 29, 2022 5:33:11 PM", "name": "ROOT-for-test", "primaryStorageUuid": "e6493bf67dbf42e3867912d51252c289", "rootImageUuid": "7e90e873a776485d8b65a6471e278330", "size": 12682240, "state": "Enabled", "status": "Ready", "type": "Root", "uuid": "5239c2c6714047d19e6db2d693a54d80", "vmInstanceUuid": "d223cdf002924bd6a8d7eac1542e8387" } ], "allocatorStrategy": "LeastVmPreferredHostAllocatorStrategy", "architecture": "x86_64", "clusterUuid": "26ddf9a8da2e41ee806c135e73979d00", "cpuNum": 1, "cpuSpeed": 0, "createDate": "Sep 29, 2022 5:33:11 PM", "defaultL3NetworkUuid": "0b0d6fc9a3574d77bdc66c3854b76305", "description": "", "guestOsType": "Linux", "hostUuid": "6010271d3375483dbc922553fd232f86", "hypervisorType": "KVM", "imageUuid": "7e90e873a776485d8b65a6471e278330", "instanceOfferingUuid": "a2013b25ee1b4f4abd2d9ea41162e56f", "lastHostUuid": "6010271d3375483dbc922553fd232f86", "lastOpDate": "Sep 29, 2022 5:33:13 PM", "memorySize": 1073741824, "name": "test", "platform": "Linux", "rootVolumeUuid": "5239c2c6714047d19e6db2d693a54d80", "state": "Running", "type": "UserVm", "uuid": "d223cdf002924bd6a8d7eac1542e8387", "vmCdRoms": [ { "createDate": "Sep 29, 2022 5:33:11 PM", "deviceId": 0, "lastOpDate": "Sep 29, 2022 5:33:11 PM", "name": "vm-d223cdf002924bd6a8d7eac1542e8387-cdRom", "uuid": "cfe7b9a90fae4de688a688d9843a8e3b", "vmInstanceUuid": "d223cdf002924bd6a8d7eac1542e8387" } ], "vmNics": [ { "createDate": "Sep 29, 2022 5:33:11 PM", "deviceId": 0, "driverType": "virtio", "gateway": "192.168.1.254", "hypervisorType": "KVM", "internalName": "vnic3.0", "ip": "192.168.1.37", "l3NetworkUuid": "0b0d6fc9a3574d77bdc66c3854b76305", "lastOpDate": "Sep 29, 2022 5:33:11 PM", "mac": "fa:1c:43:88:06:00", "netmask": "255.255.0.0", "type": "VNIC", "usedIps": [ { "createDate": "Sep 29, 2022 5:33:11 PM", "gateway": "192.168.1.254", "ip": "192.168.1.37", "ipInLong": 3232235813, "ipRangeUuid": "65b4d8c93f7d4f768ceb40e2b7a8a5eb", "ipVersion": 4, "l3NetworkUuid": "0b0d6fc9a3574d77bdc66c3854b76305", "lastOpDate": "Sep 29, 2022 5:33:11 PM", "netmask": "255.255.0.0", "uuid": "d870314be51b349882352da7b8c10593", "vmNicUuid": "08859ad18bf64b7fb1640f84839e7110" } ], "uuid": "08859ad18bf64b7fb1640f84839e7110", "vmInstanceUuid": "d223cdf002924bd6a8d7eac1542e8387" } ], "zoneUuid": "398ba10f6bf54a9faf54a5edb6523b4d" } ], "success": true } 
CIDR: 10.10.1.0/24 Gateway: 10.10.1.1 DNS domain: web.tier.mycompany.comdefault via 10.10.1.1 dev eth0 10.10.1.0/24 dev eth0 proto kernel scope link src 10.10.1.99 192.168.0.0/24 dev eth1 proto kernel scope link src 192.168.0.10 172.16.0.0/24 dev eth2 proto kernel scope link src 172.16.0.55search web.tier.mycompany.com nameserver 10.10.1.1vm2.web.tier.mycompany.com它是从DNS域扩展而来的。
| 名字 | 描述 | 可选的 | 可选的参数值 | 起始支持版本 |
|---|---|---|---|---|
| uuid | 请参见 资源属性 | 0.6 | ||
| vmInstanceUuid | 父云主机的uuid | 0.6 | ||
| l3NetworkUuid | 网卡所绑定的三层网络UUID | 0.6 | ||
| ip | IP地址 | 0.6 | ||
| mac | MAC地址 | 0.6 | ||
| hypervisorType | 虚拟化类型 | 0.6 | ||
| netmask | 子网掩码 | 0.6 | ||
| gateway | 网关 | 0.6 | ||
| metaData | 内部使用的保留域 | 是 | 0.6 | |
| deviceId | 标识网卡在客户操作系统(guest operating system)以太网设备中顺序的整形数字。 例如, 0通常代表eth0,1通常代表eth1。 | 0.6 | ||
| usedIps | 0.6 | |||
| ipVersion | IP地址版本 | 0.6 |
{ "inventories": [ { "createDate": "Sep 1, 2021 1:19:41 PM", "deviceId": 0, "driverType": "virtio", "gateway": "10.34.0.1", "hypervisorType": "KVM", "internalName": "vnic7.0", "ip": "10.34.0.199", "l3NetworkUuid": "fa7ae74a3bc64532b672bcdac820c3c6", "lastOpDate": "Sep 1, 2021 1:19:41 PM", "mac": "fa:4e:29:d7:6e:00", "netmask": "255.255.255.0", "type": "VNIC", "usedIps": [ { "createDate": "Sep 1, 2021 1:19:41 PM", "gateway": "10.34.0.1", "ip": "10.34.0.199", "ipInLong": 170000583, "ipRangeUuid": "e04aea52053443de9bb7b82af8233303", "ipVersion": 4, "l3NetworkUuid": "fa7ae74a3bc64532b672bcdac820c3c6", "lastOpDate": "Sep 1, 2021 1:19:41 PM", "netmask": "255.255.255.0", "uuid": "0a678264c3d338358a6c1615d808a8e4", "vmNicUuid": "2e1d6026e32e402ca1d3db5119940f29" } ], "uuid": "2e1d6026e32e402ca1d3db5119940f29", "vmInstanceUuid": "8049b3be8efb46c6aa143236d184c843" } ], "success": true } allVolumes域是由Volumes组成的列表,其中包含了根云盘(root volume)和数据云盘(data volumes)。如果要找出其中的根云盘,用户可以通过迭代这个列表,并检查云盘的类型或者使用域`rootVolumeUuid`来匹配云盘的UUID。根云盘会一直伴随云主机,直到云主机被删除。
由于镜像中已经安装有操作系统,云主机会被创建在和镜像有相同虚拟机管理程序类型的物理主机上,因此云主机的虚拟机管理程序类型是从镜像继承而来的。
由于会使用ISO安装操作系统到云主机的空白根云盘上, 云主机可能被创建在拥有任何类型的虚拟机管理程序的物理主机上,因此云主机的虚拟机管理程序类型是从创建的物理主机上继承而来的。
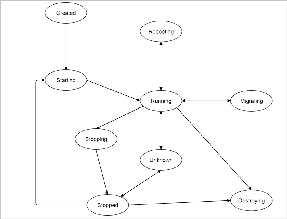
在这种状态时,云主机还只是创建于数据库中的一个记录而已, 并没有在任何物理主机上启动。这个状态仅在创建一个新的云主机的时候出现。
在这种状态时,云主机正在一个物理主机上启动。
在这种状态时,云主机正在一个物理主机上运行。
在这种状态时,云主机正在一个物理主机上停止过程中。
在这种状态时,云主机已经停止,没有运行在任何物理主机上。
在这种状态时,云主机正在上次运行的物理主机上重启。
在这种状态时,云主机正在被删除。
在这种状态时,云主机已经被删除。
在这种状态时,云主机正在被迁移到另一个物理主机上。
在这种状态时,云主机的数据库正在被删除。
在这种状态时,云主机正在一个物理主机上暂停运行过程中。
在这种状态时,云主机已经暂停运行。
在这种状态时,云主机正在从暂停状态恢复到运行状态的过程中。
在这种状态时,云主机根云盘正在从本地存储迁移到其它物理主机。
由于某些原因,例如,由于失去和物理主机的连接,云平台不能检查物理主机的可用状态。

| 名字 | 描述 | 可选的 | 可选的参数值 | 起始支持版本 |
|---|---|---|---|---|
| uuid | 请参见 资源属性 | 3.3.0 | ||
| name | 请参见 资源属性 | 3.3.0 | ||
| description | 请参见 资源属性 | 是 | 3.3.0 | |
| deviceId | 标识虚拟光驱在客户操作系统(guest operating system)中顺序的整形数字。 例如, 0通常代表CDRO,1通常代表eth1。 | 是 | 3.3.0 | |
| isoInstallPath | 在镜像服务器上的安装路径 | 3.3.0 | ||
| isoUuid | ISO的UUID | 3.3.0 | ||
| vmInstanceUuid | 云主机UUID | 3.3.0 | ||
| groupBy | 以字段分组,相当于MySQL中的group by关键字。例如groupBy=type | 是 | 3.3.0 | |
| createDate | 请参见 资源属性 | 3.3.0 | ||
| lastOpDate | 请参见 资源属性 | 3.3.0 | ||
| userTags | 用户标签,请参见 创建用户标签(CreateUserTag) | 是 | 3.3.0 | |
| systemTags | 系统标签,请参见 创建系统标签(CreateSystemTag) | 是 | 3.3.0 |
{ "inventories": [ { "createDate": "Jan 15, 2019 4:59:25 PM", "deviceId": 0, "lastOpDate": "Jan 15, 2019 4:59:25 PM", "name": "vm-6e243d2edf8443a4968d3878a4fed2a6-cdRom", "uuid": "29f6e8c277a94e57bd0b7c627bd65e85", "vmInstanceUuid": "6e243d2edf8443a4968d3878a4fed2a6" } ], "success": true } | 名字 | 描述 | 可选的 | 可选的参数值 | 起始支持版本 |
|---|---|---|---|---|
| uuid | 请参见 资源属性 | 3.7.0 | ||
| accountUuid | 账号UUID | 3.7.0 | ||
| cpuShares | 3.7.0 | |||
| level | 优先级级别 | 3.7.0 | ||
| oomScoreAdj | 3.7.0 | |||
| groupBy | 以字段分组,相当于MySQL中的group by关键字。例如groupBy=type | 是 | 3.7.0 | |
| createDate | 请参见 资源属性 | 3.7.0 | ||
| lastOpDate | 请参见 资源属性 | 3.7.0 | ||
| userTags | 用户标签,请参见 创建用户标签(CreateUserTag) | 是 | 3.7.0 | |
| systemTags | 系统标签,请参见 创建系统标签(CreateSystemTag) | 是 | 3.7.0 |
{ "inventories": [ { "cpuShares": 512, "createDate": "Oct 16, 2019 9:51:40 AM", "lastOpDate": "Oct 16, 2019 9:51:40 AM", "level": "Normal", "oomScoreAdj": 0, "uuid": "b29df0c34e874a1c83033a3cfe61f086" }, { "cpuShares": 1024, "createDate": "Oct 16, 2019 9:51:40 AM", "lastOpDate": "Oct 16, 2019 9:51:40 AM", "level": "High", "oomScoreAdj": -900, "uuid": "c804903064f54e36b3a066be0cd24aef" } ], "success": true } | 名字 | 描述 | 可选的 | 可选的参数值 | 起始支持版本 |
|---|---|---|---|---|
| vmInstanceUuid | 云主机UUID | 4.6.21 | ||
| version | 云主机GuestTools版本 | 4.6.21 | ||
| platform | 云主机OS平台类型 | 4.6.21 | ||
| osType | 云主机OS类型 | 4.6.21 | ||
| qgaState | 4.6.21 | |||
| zwatchState | 4.6.21 | |||
| createDate | 请参见 资源属性 | 4.6.21 | ||
| lastOpDate | 请参见 资源属性 | 4.6.21 |
{ "inventories": [ { "createDate": "Apr 12, 2023 1:10:34 PM", "lastOpDate": "Apr 12, 2023 1:10:34 PM", "osType": "ubuntu 18.04", "platform": "Linux", "qgaState": "NotInstalled", "version": "4.6.21", "vmInstanceUuid": "93d0afea996d40cc99b49c22960187ba", "zwatchState": "Running" } ], "success": true } | 名字 | 描述 | 可选的 | 可选的参数值 | 起始支持版本 |
|---|---|---|---|---|
| uuid | 资源的UUID,唯一标示该资源 | 5.3.20 | ||
| name | 资源名称 | 5.3.20 | ||
| groupName | 所属分组 | 5.3.20 | ||
| parentUuid | 父级目录UUID | 5.3.20 | ||
| rootDirectoryUuid | 根目录UUID | 5.3.20 | ||
| zoneUuid | 区域UUID | 5.3.20 | ||
| type | 目录类型 | 5.3.20 | ||
| createDate | 创建时间 | 5.3.20 | ||
| lastOpDate | 最后一次修改时间 | 5.3.20 |
{ "inventories": [], "success": true } 学习路径
ZStack Cloud 产品学习路径
快速梳理文档,点击相应文本链接,快速跳转到相应文档的页面,学习 ZStack Cloud 产品。
业务咨询:
400-962-2212 转 1售后咨询:
400-962-2212 转 2其他(漏洞提交、投诉举报等)
400-962-2212 转 3业务咨询:
400-962-2212 转 1ZStack学院:
training@zstack.io业务咨询:
400-962-2212 转 1售后咨询:
400-962-2212 转 2其他(漏洞提交、投诉举报等)
400-962-2212 转 3业务咨询:
400-962-2212 转 1售后咨询:
400-962-2212 转 2其他(漏洞提交、投诉举报等)
400-962-2212 转 3业务咨询:
400-962-2212 转 1商务联系:
channel@zstack.io业务咨询:
400-962-2212 转 1商务联系:
channel@zstack.io下载链接已发送至您的邮箱。
如未收到,请查看您的垃圾邮件、订阅邮件、广告邮件。 当您收到电子邮件后,请点击 URL 链接,以完成下载。感谢您使用 ZStack 产品和服务。
成功提交申请。
我们将安排工作人员尽快与您取得联系。感谢您使用 ZStack 产品和服务。
信息提交成功。
我们将安排工作人员尽快与您取得联系,请保持电话畅通。感谢您使用 ZStack 产品和服务。
商务咨询:
400-962-2212 转 1售后咨询:
400-962-2212 转 2商务联系:
sales@zstack.io成功提交申请。
我们将安排工作人员尽快与您取得联系。感谢您使用 ZStack 产品和服务。